本科招生咨詢:0552-3176767/3177676
研究生招生咨詢:0552-3169051
電話:0552-3171001
傳真:0552-3175978
安徽財經大學地址:安徽省蚌埠市曹山路962號
郵編:233030
學校介紹
安徽財經大學于1959年始建于合肥,時名安徽財貿學院,1961年學校遷址素有“珍珠城”美譽的淮河流域中心城市蚌埠。學校先后隸屬于中華全國供銷合作總社、商業部、國內貿易部,2000年2月國務院決定,安徽財貿學院實行中央與地方共建,以安徽省人民政府管理為主。經教育部批準,2004年4月學校更名為安徽財經大學。目前,學校是中華全國供銷合作總社與安徽省人民政府共建高校、安徽省重點建設的特色高水平大學和安徽省高峰學科建設高校。學校現擁有蚌埠龍湖東、西兩個校區和合肥高等研究院,占地面積1400余畝,建筑面積約75萬平方米。學校設施齊全,環境優美,先后榮獲“全國綠化模范單位”“全國百佳食堂”、首屆“安徽省文明校園”、全國“節約型公共機構示范單位”等稱號。
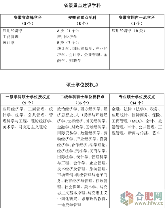
學校堅持學科引領。學科覆蓋經濟學、管理學、法學、文學、理學、工學、藝術學等七大門類,是一所多科性財經大學,是我國首批具有學士學位授予權、第三批具有碩士學位授予權的高校。現有經濟學院、金融學院、國際經濟貿易學院、工商管理學院、管理科學與工程學院、會計學院、財政與公共管理學院、法學院、統計與應用數學學院、藝術學院、文學院、馬克思主義學院、體育教學部等13個學院(部)。擁有3個省級高峰學科、8個省級重點學科。在2021年軟科發布的“中國最好學科排名”榜單中,學校應用經濟學、工商管理、統計學等三個學科進入前20%。根據科睿唯安(Clarivate Analytics)2022年5月ESI(基本科學指標數據庫)數據顯示,學校工程學(Engineering)、社會科學(Social Sciences,General)學科進入全球ESI排名前1%。學校擁有9個一級學科碩士學位授權點、36個二級學科碩士學位授權點、14個專業碩士學位授權點。
學校堅持人才強校。現有專任教師1277人,具有高級職稱教師593人。擁有國家“萬人計劃”人才3人,教育部高等學校教學指導委員會副主任委員、委員、秘書長8人,教育部高等學校就業創業指導委員會委員4人,國家級教學名師2名,省級教學名師42人,省學術與技術帶頭人15人、省學術與技術帶頭人后備人選12人,享受國務院特殊津貼7人、安徽省政府特殊津貼4人。
學校堅持育人為本。建校以來,累計為國家和社會培養各類人才18萬余人。學校目前在全國31個省(市、自治區)一本批次招生,現有全日制本科生、研究生20317人,繼續教育學生1萬余人。現有50個在招本科專業,其中國家級一流本科專業建設點24個、省級一流本科專業建設點18個,一流專業占比位居安徽省高校第2。現有5門課程入選首批國家一流課程、1門課程入選首批國家級課程思政示范課程。學校學生在學科競賽中的成績,位列2017至2021年全國普通高校大學生競賽榜單人文社科類高校第3。學校不斷推進知識探究、能力提升、素質培養、人格養成“四位一體”人才培養體系建設,不斷深化“新文科”“新工科”人才培養改革,探索實踐“新經管”人才培養模式,致力于培養具有社會責任感、人文情懷、科學精神和國際視野的高素質創新型人才,畢業生受到社會廣泛認可。
學校堅持科研興校。現擁有中華全國供銷合作總社重點智庫、安徽省重點智庫、安徽省省級協同創新中心、安徽省高校人文社科重點研究基地等省部級科研創新平臺12個,校級特色科研創新平臺42個。近五年,學校累計獲批國家級科研項目106項,國家社會科學基金年度項目立項數位居安徽省高校前3、全國財經類高校前列,連續三年獲批國家社會科學基金重大項目;多項科研成果榮獲教育部高等學校科學研究優秀成果獎(人文社會科學)、安徽省社會科學獎等科研獎項;多項智庫成果獲中央和省部級領導肯定性批示。學校立足自身特色,適應國家與區域經濟社會發展需求,著力打造財經高端智庫,出版發布《安徽縣域經濟競爭力報告》《中國合作經濟發展報告》等服務安徽經濟社會發展和行業發展系列研究報告,社會影響力不斷擴大,科研特色品牌日益彰顯。
